개편될수록 점점 그 혜택이 줄어들고 기준이 엄격해지는 고용노동부 실업급여! 본 글에서는 2023년도 기준으로 실업급여(구직급여) 나이 등 신청조건과 신청절차와 방법을 알려드립니다. 지급기간은 얼마인지 나의 실업급여 금액은 얼마인지 예상수급액도 조회해 보세요. 요약 정리해 알려드리겠습니다.

목차
1. 실업급여란?
실업급여는 고용보험에 가입된 근로자가 일자리를 잃었을 때 생계를 유지할 수 있도록 정부에서 지원해주는 급여입니다. 회사에서 4대보험을 들었었다면 당연히 적용됩니다. 실업급여 지급을 통해 실업자가 안정적으로 재취업할 수 있는 환경을 조성하고자 하는 취지이며, 실업자가 재취업 할 때까지 소정의 급여를 금전적으로 지원해주는 좋은 제도인 만큼 잘 알아두고 충분히 활용하시는 것이 좋겠지요.



2. 실업급여 신청조건
- 실직 전 18개월간 180일 이상 고용보험에 가입되어 있어야 함
- 비자발적 사유로 이직(실직)한 사람
- 취업의지와 능력을 가지고 재취업 활동을 하였음을 기준에 따라 신고해야 함
- 본인 스스로 직장을 그만 두거나, 중대한 귀책사유로 권고사직 또는 해고된 경우는 제외
가장 중요한 조건은 계약기간 종료 혹은 사업주와의 합의에 따라 퇴사한 경우는 실업급여를 받기 어렵습니다. 실업급여 신청조건에 대한 근무,실직 상황 별 상세한 정보와 가능여부는 아래 고용노동부 사이트에서 확인 가능합니다.
하지만 스스로 그만둔 자발적인 퇴사여도 실업급여를 받을 수 있는 조건이 있습니다. 자진퇴사지만 실업급여를 받을 수 있는 조건이 궁금하시다면 아래 글을 참고하세요.
자진퇴사도 실업급여 받을 수 있다! 수령 조건과 필요서류
스스로 회사를 그만둔 자발적 퇴사는 실업급여를 받을 수 없다고 고용보험법에 명시돼 있지요. 해고가 아닌 자진퇴사는 정말 실업급여를 못받을까요? 결론! 자진퇴사도 실업급여를 받을 수 있
plus-note.tistory.com
3. 실업급여 신청기간
실업급여는 자격이 된다 하더라도 퇴직한 다음날부터 12개월(수급기간)이 지나면 실업급여를 지급받을 수 없습니다. 수급기간이 지나면 원칙적으로 구직급여가 지급되지 않기 때문에 실직, 퇴사 후 지체하지말고 최대한 빨리 거주지 관할 고용센터에 신청하세요!
실업급여를 신청하지 않고 재취업하면, 당연히 받을 수 있었던 적지않은 돈을 지급받을 수 없게되니 아쉽겠지요. 퇴사 전이라면 먼저 본인이 고용노동부 실업급여 자격에 해당되는지 지금 즉시 확인해 볼 수 있습니다.
4. 실업급여 금액과 지급기간
실업급여 지급액의 기준은 실직 이전 3개월 동안 받았던 평균 월급여액의 60%로 책정됩니다. 그러므로 개인마다 금액이 모두 다르겠지요. 정확한 실업급여액을 계산하기 위해서는 이직하기 전 평균 임금의 60%에 소정급여일수(실업급여 지급일수)를 곱하여 계산합니다. (*소정급여일수: 실업급여를 받을 수 있는 기간)
또한 최대로 받을 수 있는 상한액과 최저금액인 하한액 기준이 있는데 2023년 기준으로 상한액은 하루 66,000원, 하한액은 최저시급 X 1일근로시간(8시간) 기준으로 61,568원입니다.
실업급여 지급액 = 이전 3개월 동안의 1일 평균임금 x 60% x 실업급여 지급일수(소정급여일수)
- 지급금액 기준: 이직 전 평균임금의 60%를 지급
- 지급액 상하한: 상한액 1일 66,000원, 하한액 최저임금액의 80% 수준
- 지급기간(소정급여일수): 퇴직 당시 연령과 고용보험가입기간에 따라 120일~270일의 범위 내
■ 실업급여 지급기간 (소정급여일수)
나의 나이와 고용보험에 가입된 기간을 기준으로 실업급여 지급기간이 달라집니다. 아래 표를 통해 확인하세요.
| 연령 및 고용보험 가입기간 | 1년미만 | ~3년미만 | ~5년미만 | ~10년미만 | 10년이상 | |
| 50세 미만 | 120일 | 150일 | 180일 | 210일 | 240일 | |
| 50세 이상 및 장애인 | 120일 | 180일 | 210일 | 240일 | 270일 | |
■ 나의 실업급여 예상금액 조회 계산
직접 계산이 어렵다면, 아래 고용노동부 사이트에서 미리 알아볼 수 있습니다. 아래 링크를 통해 나의 실업급여 예상 지급액은 얼마인지 바로 확인해 보세요.
5. 실업급여 신청방법
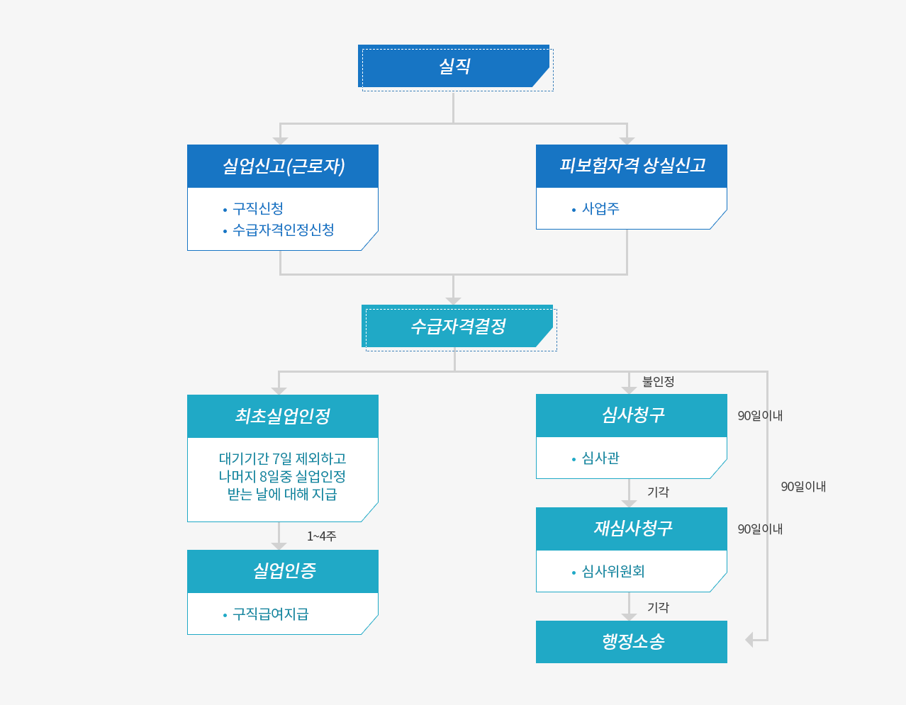
실업급여가 실행되는 전체 프로세스는 아래 이미지와 같습니다. 근로자의 실직 발생과 함께 사업주의 고용보험 상실신고, 고용노동부에서의 심사 등을 통해 최종적으로 실업급여가 지급됩니다. 여기서 실직한 근로자가 실업급여를 받기 위해 해야하는 신청방법을 순서대로 설명드리겠습니다.

■ 근로자의 실업급여 신청 절차

1. 고용보험 상실신고 처리 확인
회사가 고용보험 피보험자격 상실신고와 이직확인서를 고용센터에 해야 근로자의 실업상태가 확인되고 실업급여 신청을 받을 수 있으므로, 사전에 먼저 회사 담당자에게 실업급여를 신청할 계획이라고 빨리 신고해달라 요청하는 것이 좋습니다. 이후 고용산재보험 토털서비스에서 신고처리가 되었는지 상태를 확인하세요.
2. 워크넷 가입 및 구직등록
실업급여 수급에는 구직활동을 하는 것이 전제조건이므로, 고용노동부의 워크넷 구직사이트에 회원가입 후 이력서 및 구직신청을 등록하세요
3. 수급자격자 온라인교육 시청
관할센터 수급자격 신청 전 필수로 교육을 시청해야 합니다. 관할센터 방문전에 고용보험 홈페이지에서 수급자격 신청자 온라인 교육을 들은 후 이수 여부가 제대로 반영되었는지 확인하세요. 이수처리가 되었다면 OK
만약 온라인 교육시청 이수 후 실업급여를 온라인으로 신청한다면, 반드시 실업인정일 오후 5시까지 실업인정신청서를 제출, 신청하셔야 합니다. 정상적으로 실업인정 신청이 접수되면 카카오 알림톡 혹은 문자가 발송됩니다. 하지만 첫 신청이거나 4차 신청인 경우 반드시 고용센터를 방문해야 합니다.
4. 고용센터 방문하여 수급자격 신청
온라인 교육 이수 후 14일 이내에 관할 고용센터를 방문하여 실업급여 수급신청을 합니다. 고용센터 방문 시 상담 진행 후 신분증 확인하니 신분증을 꼭 지참하시고, 온라인 교육 이수 14일 이내에 미방문 시, 온라인 교육을 재이수 해야하므로 주의하세요. 2차와 3차, 그리고 5차부터는 온라인으로도 신청이 가능합니다. 관할 고용센터 위치는 아래 링크로 확인하세요
2023년 실업급여 개편 개정안?
2023년 현재 적용되고 있는 실업급여 조건은 2022년 7월 1일부터 바뀌어 시행되고 있는 개선안입니다. 2022년 8월말 기준 신규수급자의 20%에 적용되었고,(구수급자 비중은80%) 점차 바뀐 조건이 적용되는 신규수급자의 비중이 높아지며 2023년 5월 기준으로는 수급자의 100%가 2022년 바뀐 실업급여제도 적용자라고 합니다.
현재 유투브나 블로그 등 각종 포스팅 자료와 뉴스까지도 2023년 5월부터 달라진다 바뀌다는 개정안이라는 잘못된 정보가 퍼져있으니 유의하세요. 현재 적용되고 있는 실업급여제도 기준은 2022년 7월1일부터 이미 적용되어온 현행안임을 유의하세요.
2022년 7월 1일부터 시행된 개정 내용은 아래와 같습니다. (2023년 현재 시행중인 내용)
: 지급요건이 세분화 되고 수급절차가 그 이전(2022년 7월 이전)에 비해서 강화됨
1. 반복적 장기수급자 요건 강화, 수급자별 특성에 따라 재취업 활동횟수와 적용범위 차등적용
2. 수급자별 맞춤 재취업 지원 및 반복/장기수급자 집중관리
3. 실업급여 모니터링 강화
다만. 헷갈릴 수 있는 점이 - 2023년에 실업급여가 대대적으로 개편될 수도 있기 때문입니다. 위와 같이 2022년에도 지급조건과 수급절차를 강화한다고 바꿨으나 정부는 이것으로는 부족하다고 판단하여, 정권이 바뀌며 2023년 실업급여 제도를 대대적 개편하겠다고 발표하고 2023년 7월 실업급여 제도 개편에 착수한다는 공청회도 열었습니다.
하지만 정부의 실업급여 법안개정 노력은 노동계와 야당의 반발로 입법에 난항을 겪을 것으로 예상되며, 2023년에는 시행되지 않을 수도 있습니다. 개편 내용을 발표하긴 했지만 현재 시행되지 않은, 아직은 예정안 이라는 것이지요.
정부가 대폭 개편하려는 실업급여 제도 개정안을 미리 파악하고 싶으시다면, 아래글을 참고하세요
2024년 실업급여 개정?! 미리 알고 대비해요! (최저 하한액, 수령액, 자격 기준)
실업급여를 검색하면 쏟아져 나오는 '2023년 5월 개정안' 이라는 제목의 글들은 정확하지 않은 내용이 대부분입니다.개정안의 내용이라고 나오는 검색결과를 보면 실제로는 2022년에 개정된 내용
plus-note.tistory.com
함께 읽으면 좋은 글_
■ 수입이 줄었을 때 건강보험 줄이는 방법
건강보험료 감면대상과 건보료 조정신청 방법
계약직, 프리랜서 분들은 대부분 건강보험 지역가입자신데, 부정기적 소득으로 인하여 소득이 줄었을 때 건보료를 줄일 수 있음에도 불구하고 기존 소득금액으로 설정되있는 건강보험료를 지
plus-note.tistory.com
■ 계약직 퇴사 시 해촉증명서
보험료 줄여주는 프리랜서 위촉증명서 해촉증명서 (양식 파일)
프리랜서는 재직증명서가 따로없기에 계약한 회사에서 위촉증명서로 대신합니다. 계약이 끝난 후 받아두시면 유용한 해촉증명서에 대해서도 건강보험료를 줄이는데 어떻게 도움이 되는지 알
plus-note.tistory.com